Procesy logistyczne w e‑commerce nie ograniczają się jedynie do spakowania produktu zamówionego przez klienta i wysłania paczki kurierem. Wraz z rozwojem technologicznym, rosnącą świadomością klientów, a także upowszechnieniem omnichannel przed logistyką w e‑commerce pojawiły się nowe wyzwania. E‑logistyka stała się kluczowym elementem działania każdego sklepu internetowego. Jeśli jednak połączymy ją z rozwiązaniami Business Intelligence, otrzymamy rozbudowane narzędzie, które oznacza przewagę konkurencyjną na rynku sprzedaży elektronicznej.
Rozwój e-commerce i wpływ tego zjawiska na logistykę
Przeglądając dane udostępnione przez firmę badawczą eMarketer, możemy zauważyć, że obroty e‑handlu na świecie zwiększają się o ok. 20% rok do roku. W 2019 roku ich wartość przekroczyła 3,5 biliona dolarów, co stanowi ok. 14,1% całkowitej sprzedaży detalicznej. W tym roku ma wynieść ona 4,2 biliona (wzrost o 19%), a w 2023 roku ma osiągnąć 6,4 biliona dolarów, co będzie stanowiło 22% całego handlu światowego.

Jednocześnie warto dodać, że chociaż Polska jest poza pierwszą dziesiątką największych rynków, to i tak nie możemy narzekać na sprzedaż online. W 2019 roku sprzedaż w handlu elektronicznym zyskała wartość ponad 50 mld zł, a w tym roku może osiągnąć nawet 100 mld zł. Trzeba też pamiętać o tym, że ogromny wpływ na rozwój e‑commerce w 2020 roku ma pandemia COVID‑19. Firmy musiały przejść gwałtowną przemianę i działania sprzedażowe z kanałów offline przenieść do kanału online. Po drodze pojawiły się jednak problemy związane między innymi z logistyką. Wśród nich warto wymienić osiem najważniejszych:
- kłopoty z zapewnieniem bezpieczeństwa pracowników;
- trudności z stabilnością finansową i przepływem środków pieniężnych;
- spadek globalnej i krajowej zdolności produkcyjnej;
- zakłócenie łańcucha dostaw (spadek lub wzrost popytu);
- opóźnienia i ryzyko kontraktowe;
- trudności z dostosowaniem się do nowych przepisów i ustawodawstw rządowych;
- przeszkody związane z automatyzacją i technologią;
- wyzwania logistyczne (zamknięcie lub ograniczenie działalności, długi czas oczekiwania na dostawy).
Jeśli przyjrzymy się powyższym punktom, to łatwo zauważymy, że nowe problemy pojawiły się w sektorze logistyki, a także w praktycznie wszystkich działach pracy e‑sklepu. Kłopoty związane z magazynowaniem oraz dostępnymi technologiami stały się przeszkodą w funkcjonowaniu jednostek, które nie są przygotowane na szybkie i drastyczne zmiany.

D2C rozwiązanie, które staje się standardem?
Sprzedawcy muszą myśleć w sposób bardziej nastawiony na klienta. Sprzedaż bezpośrednio do odbiorcy z pominięciem zewnętrznych dostawców stała się dla wielu biznesów rozwiązaniem przynoszącym korzyści. Forbes podaje, że 52% marek sprzedających w modelu DTC (D2C) odnotowało wzrost popytu. Firmy biorące udział w tym badaniu reprezentowały różne branże, w tym dom, modę, urodę, elektronikę, żywność i podobne
Marki te radziły sobie lepiej niż ich tradycyjne odpowiedniki podczas pandemii koronawirusa. Gdy 80% tradycyjnych detalistów odnotowało spadek sprzedaży od początku pandemii, tylko 22% marek D2C doświadczyło spadku. Jednakże trzeba tu pamiętać o tym, że kiedy obowiązują obostrzenia, zamykane są fabryki, to wpływa to i na małych sprzedawców, i na dużych, masowych. Zawsze w takich wypadkach wystąpią zakłócenia w łańcuchu dostaw, spadek nieformalnych zakupów oraz wzrost zakupów podstawowych: kosmetyków, artykułów spożywczych i artykułów zdrowotnych. Doprowadza to do reglamentowania wielkości sprzedaży niektórych produktów (link).
Klienci oczekują też, że ich zamówienia zostaną dostarczone szybciej, co niestety nie zawsze jest możliwe. Przesyłki międzynarodowe dostarczane są z dużymi opóźnieniami. Związane jest to z obostrzeniami logistycznymi. Jednakże krajowi operatorzy również muszą radzić sobie z obecną sytuacją.
W tym wszystkim pojawia się miejsce dla rozwiązań oferowanych przez e‑logistykę, która w tej właśnie chwili przeżywa rozkwit. Dzięki odpowiednim narzędziom możemy nie tylko analizować dostępność zapasów magazynowych u poszczególnych dostawców, ale także śledzić ich drogę do klientów, reagować na piki sprzedażowe i problemy z dostępnością towarów. Tak naprawdę jedno dobre rozwiązanie połączone dodatkowo z BI daje ogromną przewagę konkurencyjną, której teraz tak bardzo potrzebujemy.
Dlaczego Business Intelligence jest ważne?
Rozwiązania BI mają na celu w łatwy sposób wizualizować wszelkie dane, o których sobie zamarzymy, prowadząc firmę. Badania pokazują, że analiza danych pięciokrotnie przyspiesza podejmowanie decyzji w firmach. Trzy najważniejsze trendy analizy biznesowej to wizualizacja danych, zarządzanie jakością danych i samoobsługowa analiza biznesowa (BI). 54% przedsiębiorstw zgadza się, że BI oparta na chmurze jest niezbędna zarówno dla ich obecnych, jak i przyszłych inicjatyw. Dodatkowo ponad 46% firm już korzysta z narzędzia BI jako kluczowej części swojej strategii biznesowej.
Jak połączyć e-Logistykę i Business Intelligence?
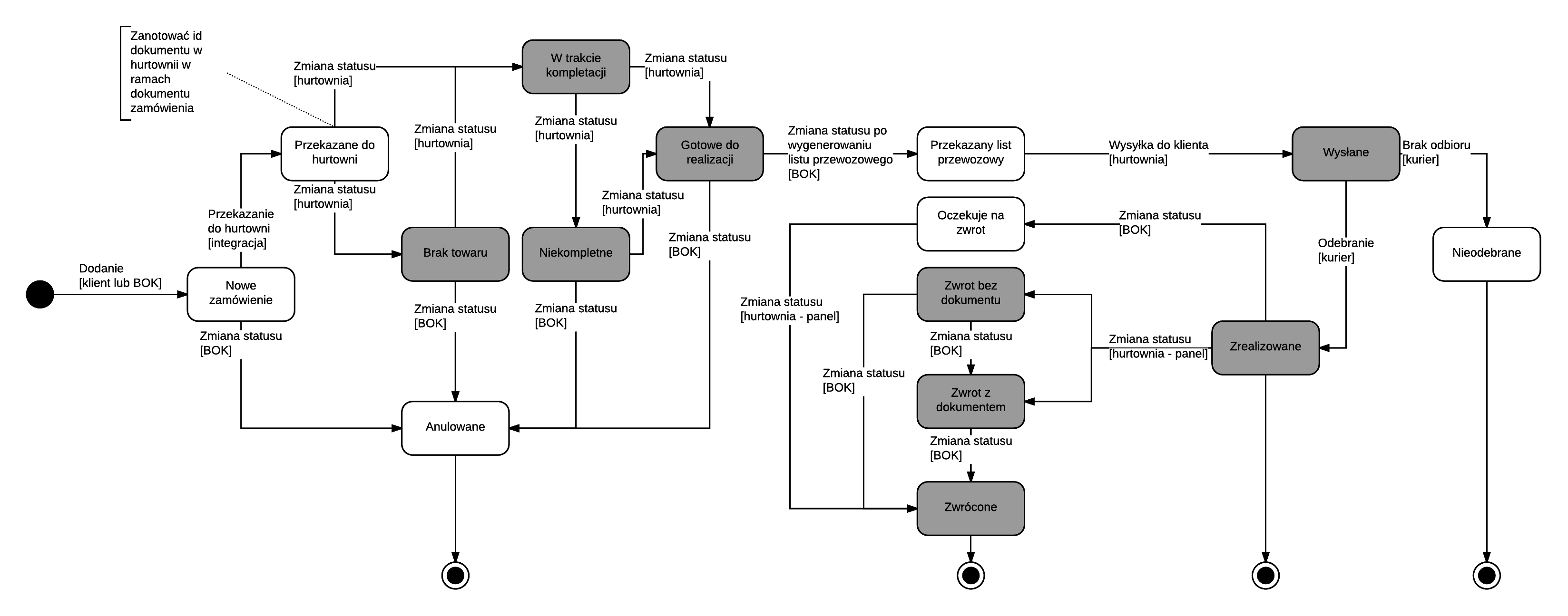
Model logistyczny, w jakim działa sklep internetowy to jedynie punkt wyjścia do analizy wprowadzanych z back‑endu rozwiązań. Trzeba pamiętać, że od zamówienia produktu przez klienta do odbioru paczki, zamówienie przebywa drugą „wirtualną drogę”. Dobry przykład znajduje się poniżej. Jest to wykres jednego z prostszych rozwiązań, które merce.com wdrożył u jednego z klientów. Jak widać, cały proces został w pełni zautomatyzowany, co znacznie przyśpiesza realizację zamówienia oraz ułatwia pracę osobom obsługującym magazyn, księgowości oraz pracownikom BOK.

Opisywane wdrożenie miało na celu połączyć magazyn zewnętrzny z systemem sprzedażowym, kurierskim i księgowym. Na każdym etapie osoba z BOK może śledzić status zamówienia, pobrać odpowiednie dokumenty, skontaktować się z magazynem lub klientem w celu weryfikacji danych. Jeśli dojdzie do sytuacji, w której produkt będzie reklamowany lub zwracany, to też jest to widoczne w panelu administracyjnym sklepu internetowego. Automatyzacja, o której wcześniej wspominaliśmy, do minimum ograniczyła udział pracowników sklepu w całym rozbudowanym procesie.

Do tego trzeba dodać jeszcze jedną ważną integrację, bez której to rozwiązanie nie jest kompletne. Mowa o Business Intelligence (BI). W merce.com korzystamy z naszego autorskiego rozwiązania BIZONE E-commerce Business Intelligence, które pozwala na dogłębną analizę i przekształcanie danych w informacje biznesowe potrzebne do sprawnego funkcjonowania firmy. W przypadku modułu magazynowo logistycznego możemy w prosty i szybki sposób wygenerować dane dotyczące wielkości zamówień dla danych klientów, obszarów, osób które użyły kodów rabatowych.

Sprawdzimy stany magazynowe wszystkich podległych jednostek, możemy przejrzeć wysyłki z poszczególnych magazynów, stworzyć rozbudowane analizy, które pozwolą prognozować kolejne okresy sprzedażowe. BI oferowane przez merce.com umożliwia łatwe tworzenie raportów, statystyk, prognoz i innych wizualizacji w kilka sekund. Stworzyliśmy rozwiązanie skierowane do biznesu, które pozwala na co dzień podejmować decyzje oparte na danych. To wygodne narzędzie zarówno dla analityków oraz obsługi sklepu lub firmy. BIZONE E-commerce Business Intelligence wyróżnia się na tle konkurencji tym, że jest to dobrze przygotowane, proste w obsłudze rozwiązanie. Nie wymaga ono wielomiesięcznych przygotowań, wdrożeń i szkoleń.
Połączenie obu dostępnych narzędzi ma nie tylko ogromny wpływ na jakość obsługi klienta i jego zadowolenie z realizacji zamówień, ale także usprawnia pracę zespołu pracowników sklepu internetowego. Nie zapominajmy, że konkurencyjność rośnie. Obecnie BI stało się trendem, z którego korzystają zarówno duzi rynkowi gracze, jak i mniejsze firmy. Od 2018 roku najczęściej wdrażającymi rozwiązania Business Intelligence były małe firmy zatrudniające około stu pracowników. Dodatkowo korzystanie z takich rozwiązań nie dotyczy już tylko firm zajmujących się sprzedażą czy analizą danych. Organizacje prowadzące dokumentację – instytucje finansowe, szkolnictwo wyższe, firmy handlu detalicznego itp. – to obecnie główne podmioty wykorzystujące analizę biznesową w chmurze. Dobrze jest więc zainwestować w tego typu rozwiązania, aby nie pozostawać z tyłu.




